Skip to content
PROFIL

Bisa Rental Indonesia adalah perusahaan penyedia jasa sewa mobil yang telah beroperasi selama puluhan tahun. Dengan berkomitmen untuk menghadirkan pengalaman berkeliling yang lancar dan tanpa khawatir, kami telah menjadi salah satu pemain utama di industri rental mobil. Kami hadir untuk memberikan solusi mobilitas yang fleksibel dan handal kepada pelanggan kami. Kami siap menjadi mitra mobilitas terpercaya dan unggulan dengan menyediakan layanan rental mobil yang berkualitas, nyaman, dan terjangkau, serta memberikan kontribusi positif bagi kepuasan pelanggan dan kemajuan industri transportasi.

Kenapa Harus Memilih Bisa Rental?

  • Memberikan pelayanan pelanggan terbaik dengan fokus pada profesionalisme, keramahan, dan kenyamanan.
  • Harga Terjangkau Menawarkan tarif yang bersaing dan terjangkau tanpa mengorbankan kualitas layanan.
  • Keamanan Prioritas
    Mengutamakan keselamatan pelanggan dengan menjalani perawatan berkala dan pemeriksaan ketat pada setiap kendaraan sebelum disewakan.

Lebih dari puluhan tahun pengalaman dalam industri rental mobil. Pilihan Kendaraan Beragam pilihan kendaraan untuk semua keperluan.
Kualitas Kendaraan yang selalu terjaga kualitas dan kenyamanannya.
Kemudahan memesan mobil melalui platform online yang cepat dan user-friendly. 

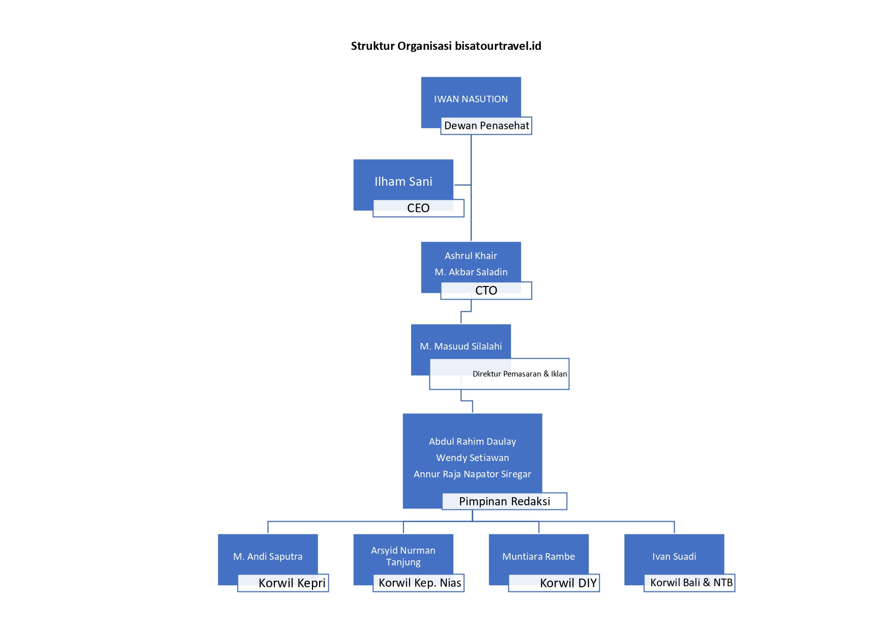
Struktur bisatourtravel.id
PAGE TOP